2025年9月,21点基本策略 曹福亮院士团队薛良交课题组在Plant Physiology杂志上发表了题为“Genome assembly and DNA methylation variation in an epimutant population of hybrid poplar clone NL895”的研究论文。该研究以杂交杨树南林895杨(NL895)为材料,通过构建表观突变群体,整合基因组,转录组和DNA甲基化组学数据,深入解析表观突变体在全基因组和等位基因水平上的DNA甲基化变异模式。
表观突变体群体的建立为农林种质创新及品种改良提供了宝贵的遗传资源。已有研究表明,DNA甲基化变异在性状形成和代谢调控中发挥关键作用。然而,目前关于表观突变体中DNA甲基化修饰的变异特征及动态变化仍缺乏系统解析。本研究通过在组织培养过程中施加5-氮杂胞苷(5-Aza),成功构建杨树NL895表观突变群体,获得具有显著表型变异的表观突变体(图1),证实表观遗传变异在调控植物性状变异中发挥了重要作用。

图1 杂交杨树NL895表观突变群体的构建
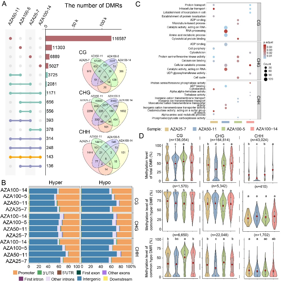
运用亲子代分型(trio-binning)策略,研究团队成功组装了杨树NL895的两套单倍型基因组。其中母本单倍型基因组大小为399.39 Mb,父本单倍型基因组大小为400.52 Mb,组装完整度均达到97%以上。基于该高质量参考基因组,研究人员对表观突变体进行了全基因组DNA甲基化分析。结果显示,所有表观突变体的DNA甲基化在全基因组水平都有所下降;表观突变体之间,差异甲基化区域(DMRs)在数量、基因功能元件分布、以及重叠基因的功能等方面都呈现高度的多样性(图2),表明5-Aza处理产生的表观突变体在DNA甲基化修饰变异上具有显著随机性。

图2 各表观突变体DNA甲基化的比较分析
进一步研究发现,在杂交杨树表观突变体中,等位基因的特异性表达与特异性甲基化密切相关,等位基因间甲基化差异越大,其表达差异越显著。同时,两个单倍型基因组间的结构变异对等位基因间DNA差异甲基化具有促进作用。
该研究成果系统性地揭示了杂交杨树表观突变体DNA甲基化的动态变化规律。在构建表观突变群体的基础上,开展抗逆种质的定向筛选,有望培育出具有获得性性状的表观突变种质,为杂交杨树育种提供宝贵种质资源。通过解析基因组结构变异对DNA甲基化和等位基因表达水平的调控规律,可为杨树杂种优势利用和亲本组合选择提供理论依据和技术支撑。
该研究工作是曹福亮院士领导的农业生物育种国家科技重大专项抗旱耐盐碱杨树新品种设计与培育项目(2023ZD04056)的重要组成,同时收到国家自然科学基金(32171826)和江苏省自然科学基金(BK20220411)项目部分资助。21点基本策略 已毕业硕士研究生何杰为论文第一作者,已毕业硕士研究生刁广征等为论文做出重要贡献。
近年来,曹福亮院士团队以科研协同赋能高质量人才队伍建设,在杨树生物育种方向系统开展了杨树抗旱耐盐碱分子机制解析、高抗杨树育种新材料创制和新品种培育等创新研究。通过在林木分子遗传育种、精准栽培、高效利用、科学普及等方向协同布局,努力探索开展有组织科研、建设一流科研平台、产生高水平创新成果、培育优秀科研人才队伍的改革和创新之路。
论文链接://academic.oup.com/plphys/advance-article/doi/10.1093/plphys/kiaf415/8262314